中国政府网
|
教育部
|
新疆政府网
无障碍浏览
登录
注册
首页
机构设置
领导信息
机构职能
机关处室
直属单位
新闻动态
中央要闻
国务院信息
新疆要闻
教育动态
工作动态
学校动态
地州动态
公示公告
图说教育
图解教育
视听教育
发布会
教育专题
信息公开
政府信息公开指南
依申请公开
政府信息公开制度
法定主动公开内容
政府信息公开年报
政府网站工作年报
政务服务
政民互动
领导信箱
征集调查
热点问答
首页
>
新闻动态
>
公示公告
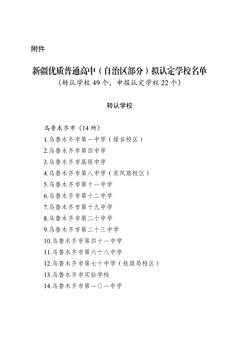
关于2025年新疆优质普通高中(自治区部分)拟认定结果的公示
时间:2025-11-25 18:53 来源:基础教育处 浏览次数:
次
分享:
相关稿件:
中国政府网
教育部
自治区人民政府网
教育部相关网站
中国高等教育学生信息网
全国学生资助管理中心
中国教育科学研究院
中国高等教育学会
中国教育电视台
国家开放大学
中央电化教育馆
教育部教育管理信息中心
课程教材研究所
省级教育网站
北京市教育委员会
天津市教育委员会
上海市教育委员会
重庆市教育委员会
河北省教育厅
山西省教育厅
内蒙古自治区教育厅
辽宁省教育厅
吉林省教育厅
黑龙江省教育厅
江苏省教育厅
浙江省教育厅
安徽省教育厅
福建省教育厅
江西省教育厅
山东省教育厅
河南省教育厅
湖北省教育厅
湖南省教育厅
广东省教育厅
广西壮族自治区教育厅
海南省教育厅
四川省教育厅
贵州省教育厅
云南省教育厅
西藏自治区教育厅
陕西省教育厅
甘肃省教育厅
青海省教育厅
宁夏回族自治区教育厅
兵团教育局
直属单位
自治区教育考试院
新疆教育科学研究院
新疆建设职业技术学院
区内本科院校
新疆大学
新疆农业大学
新疆医科大学
新疆师范大学
新疆财经大学
新疆艺术学院
喀什大学
伊犁师范大学
昌吉学院
新疆工程学院
新疆警察学院
新疆理工学院
新疆科技学院
新疆第二医学院
中国石油大学(北京)克拉玛依校区
新疆和田学院
新疆交通职业技术大学
新疆农业职业技术大学
乌鲁木齐职业大学
新疆天山职业技术大学
区内职业院校
新疆职业大学
新疆师范高等专科学校
新疆开放大学
新疆轻工职业技术学院
克拉玛依职业技术学院
阿克苏职业技术学院
哈密职业技术学院
吐鲁番职业技术学院
博尔塔拉职业技术学院
新疆应用职业技术学院
和田职业技术学院
克孜勒苏职业技术学院
阿勒泰职业技术学院
新疆能源职业技术学院
新疆科技职业技术学院
新疆科信职业技术学院
新疆铁道职业技术学院
新疆建设职业技术学院
其他网站
全国教育辟谣平台
天山网
新疆广播电视台